Willkommen! Anmelden Ein neues Profil erzeugen

Erweiterte Suche

Justierung Prusa i3

geschrieben von frizzer 
Justierung Prusa i3
17. November 2014 13:53
Hallo,

ich habe mir vor kurzem einen Prusa i3 von einem Makerspace gebraucht gekauft. An sich funktioniert alles, aber Repetierhost scheint wohl falsch eingestellt zu sein, weil der Drucker am Anfang immer in Z-Richtung 15mm nach oben geht und dann denkt hier wäre sein Nullpunkt. Ich habe den Code mal verändert und statt 15mm, 0,3 mm angegeben, dann ist die Düse aber zu knapp über der Druckfläche. Wenn ich die Sachen auf der SD Karte vom Makerspace drucke funktioniert alles soweit ganz gut.

Ich bin leider noch neu, weiß jemand ob es Grundeinstellungen für den Prusa i3 gibt. Auf dem Bild ist der Code für CuraEngine angezeigt.

Danke
Anhänge:
Öffnen | Download - G-Code.png (327.4 KB)
Re: Justierung Prusa i3
18. November 2014 04:59
Moin,

ich kenne mich mit Cura nicht aus, aber du musst eindeutig deinen Start-Gcode ändern. Hast du den Prusa kalibriert? Also Düsenhöhe usw? Wenn das passiert ist, dann kannst du deine 0,3 mm als 1 Layerhöhe benutzen, wenn es im Cura auch so eingestellt ist.

Grüße
Re: Justierung Prusa i3
18. November 2014 08:36
Jetzt habe ich Sli3er eingestellt. In einem YouTube Video hat einer gezeigt was man so einstellen soll. Ich glaube es sind 0,35 mm Layerhöhe. Trotzdem wird das Filament noch etwas zusammengedrückt. Ich habe ihn so kalibriert, dass ein Blatt Papier zwischen Extruder und Druckfläche passt. Ich habe mir mal eine Iphone Hülle heruntergeladen und ausgedruckt. Leider passt sie nicht. Wisst ihr wie stark ABS und PLA beim Abkühlen schrumpft?

Gruß
Re: Justierung Prusa i3
18. November 2014 08:44
Der GCode sagt am Anfang nur aus, dass dein Hotend nach dem Homen auf Z15 fährt. Da ist nicht der Nullpunkt.
Re: Justierung Prusa i3
20. November 2014 16:16
Hallo,

trotzdem hat der dann von z15 aus angefangen zu drucken. Egal mit Slic3er gehts, nur Flächen sind sehr unpräzise
Re: Justierung Prusa i3
22. November 2014 09:54
Quote
frizzer
Wisst ihr wie stark ABS und PLA beim Abkühlen schrumpft?

Gruß

Schrumpffaktoren sind für solche Einmalanwendungen zu komplex. Nimm einfach die gedruckte Schale und miss sie in X,Y und Z Richtung.
Dann vergleiche diese Werte jeweils mit den vorgegebenen Werten. Ermittle den jeweiligen Quotient aus Soll/Ist und gebe den entsprechenden Skalierungsfaktor bei Repetier Host für jede Achse ein.
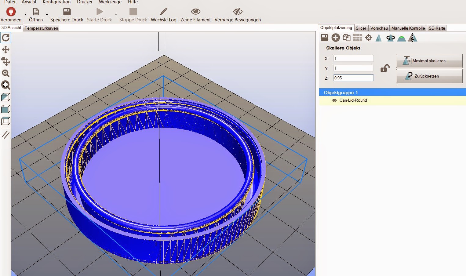
Also konkret:
Objekt gedruckt ist 10,5 mm hoch (Z Achse)
Objekt soll 10,00 mm hoch sein =>

10/10,5= 0,95 (= -5% )

Gebe im Repetier Host für die Z-Achse 0,95 als Skalierungsfaktor ein und drucke erneut !



Siehe auch: http://3dptb.blogspot.de/2014/11/3d-druck-hat-falsche-groe.html


Blogs:
Meine 3D Druck Abenteuer
[3dptb.blogspot.de]
FLSUN Delta Drucker für Deutschland
[flsun-deutschland.blogspot.com]
Books on 3D patents:
[goo.gl] (english)
[www.amazon.de] (deutsch)
Re: Justierung Prusa i3
27. November 2014 08:35
Hallo,
das habe ich mal gemacht und mir ist aufgefallen, dass die Z-Achse wohl total falsch eingestellt ist. Bei X und Y-Achse war alles relativ genau . Bei der Z-Achse ist mir aber aufgefallen, dass da was ganz schief ist (ich musste in Z-Richtung 130 Prozent Drucken, bei X und Y nur 100,3 Prozent). Als Layerheight habe ich 0,4mm angegeben. Wisst ihr was ich ändern muss?

Danke
Re: Justierung Prusa i3
30. November 2014 03:39
Mal in manual Jog 10cm gefahren und nachgemessen, ob da auch 10cm gefahren werden?


Gruß
Dirk
In diesem Forum dürfen leider nur registrierte Teilnehmer schreiben.

Klicke hier, um Dich einzuloggen